當前位置:產品中心 > 渦街流量計通訊型 > 渦街流量計通訊型
?
渦街流量計是根據卡門渦街原理研制成的一種流體震蕩型流量儀表,音噪比大,靈敏度高,抗震性強。信號電路采用單品機技術進行數據處理,將CPU單元、儲存單元、顯示單元、通訊單元和其他功能模塊封裝在放大電路內,有著非常穩定的零點和精度。廣泛適用于石油、化工、冶金、熱力、紡織、造紙等行業對過熱蒸汽、飽和蒸汽、壓縮空氣和一般氣體(氧氣、氮氣氫氣、天然氣、煤氣等) 、水和液體(如:水、汽油、酒精、苯類等)的計量和控制.
渦街流量計通訊型, 有RS485/232及Modbus 協議、HART協議型。
?
?
485通訊特性:
?
485通訊協議:(渦街流量計通訊協議)(MODBUS-RTU)
1.RTU數據格式說明
1.1通訊模式
本儀表采用MODBUS RTU格式。協議用于主-從查詢模式進行數據通訊。
1.2數據格式
RTU模式中每個字節(11位)的格式為:
? ? 編碼系統為:8位二進制
每個字節的位:1個起始位、8個數據位(首先發送最低有效位)、1個奇偶校驗位、1個停止位
注:使用無校驗時要求2個停止位
波特率可選五種:1200、2400、4800、9600、19200

注:
? (1) RTU模式中,時長至少為3.5個字符時間的空閑間隔將報文幀區分開。
? (2) 必須以連續的字符流發送整個報文幀。
? (3) 兩個字符之間的空閑間隔應不超過1.5個字符時間。
1.3 地址
協議中規定儀表的地址為“0-255”, “0”地址用于廣播,本協議不支持廣播,其余地址保留。
2.命令說明
2.1 本儀表使用了MODBUS協議中1條指令:
?命令03 ? ? 讀單個或多個保持寄存器
2.2數據格式
協議中的數據格式為:浮點數。Modbus首先發送最高有效字。本協議數據編碼順序為3412,解碼順序為1234。
32單精度浮點數SINGLE格式為IEEE754,折合4字節,排列順序為3-4-1-2。
解碼為1-2-3-4順序后,由最高到最低位分別是第31、30、29、??、0位 。?


?
注:
? 31位是符號位(S),1表示該數為負,0為正; 30-23位,一共8位是階碼;22-0位,一共23位是尾數。
命令03格式如下(讀寄存器命令):

?
異常碼含義:
? ? ? ? “01”- 功能碼錯誤,本協議功能碼為0x03 ? ? ? ?
? ? ? ? “02”- 寄存器物理地址錯誤,0≤起始物理地址+寄存器數量≤12
? ? ? ? “03”- 寄存器數量錯誤,0≤寄存器數量≤12

注:
? ? 累積流量=累積量百位以上x100+累積量百位以下
? ? 儀表默認設置:機號-1;波特率-9600;奇偶校驗-不校驗
?
渦街流量計通訊型常用型號:?DVS-DS50F11T
型號注解:渦街流量計,介質為蒸汽,DN50,表體材質為304不銹鋼,介質溫度:常溫,額定壓力1.6MPa;485通訊接口支持MODBUS協議,24V供電,配套碳鋼安裝法蘭、螺栓螺母等緊固件。

? ? ? ? ? ? ? ? ? ? ? ? ? ? ? ? ? ? ? ? ? ? ? ? ? ? ? ? ? (250°C以下485通訊輸出)

? ? ? ? ? ? ? ? ? ? ? ? ? ? ? ? ? ? ? ? ?(250°C以上,330°C以下 高溫型 485通訊輸出)
?
渦街流量計通訊型,常與二次儀表智能流量積算儀(DQ2100 詳細網頁介紹http://www.1983y.cn/chanpin/detail/126)配套使用,或者直接進入PLC系統。
?
? 流量計常見故障以及排除方法:http://www.duoqinsh.com/duoqinsh-Article-231837/
? ? ? ? ? ? ? ? ? ? ? ?選型樣本下載 :?http://www.1983y.cn/xiazai/detail/62
? ? ? ? ? ? ? ? ? ? ? ?使用說明書下載:http://www.1983y.cn/xiazai/detail/119
?
?
工作原理
在流體中設置非流線型旋渦發生體(阻流體),則從旋渦發生體兩側交替地產生兩列有規則的旋渦,這種旋渦稱為卡曼渦街,如圖(一)所示。
?

?
? ? ? ? ? ? ? ? ? ? ? 圖(一)
旋渦列在旋渦發生體下游非對稱地排列。設旋渦的發生頻率為f,被測介質來流的平均速度為V,旋渦發生體迎流面寬度為d,表體通徑為D,根據卡曼渦街原理,有如下關系式:
? ? ? ? ? f=StV/d 公式(1)
式中:
? ?f-發生體一側產生的卡門旋渦頻率????
St-斯特羅哈爾數(無量綱數)
V-流體的平均流速
d-旋渦發生體的寬度
由此可見,通過測量卡門渦街分離頻率便可算出瞬時流量。其中,斯特羅哈爾數(St)是無因次未知數,
?

?
?
圖(二)表示斯特羅哈爾數(St)與雷諾數(Re)的關系。
?
在曲線表中St=0.17的平直部分,漩渦的釋放頻率與流速成正比,即為渦街流量傳感器測量范圍度。只要檢測出頻率f就可以求得管內流體的流速,由流速V求出體積流量。所測得的脈沖數與體積量之比,稱為儀表常數(K),見式(2)
? ? ?
? ? ? ?K=N/Q(1/m3) 公式(2)
?
? ? 式中:K=儀表常數(1/m3)。
? ? ? ?N=脈沖個數
? ? ? ?Q=體積流量(m3)
?
?
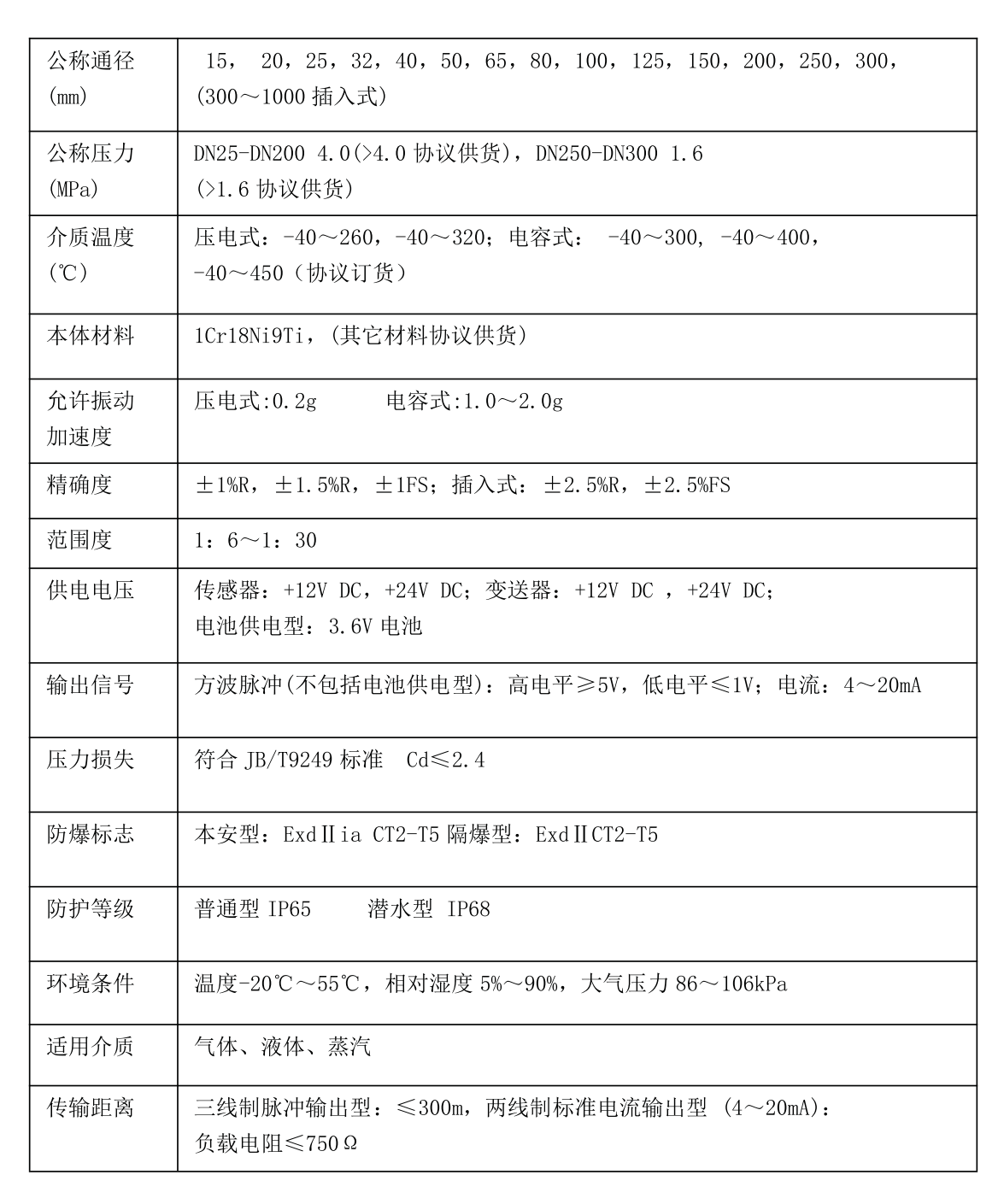
主要技術指標

?
?儀表口徑的確定和安裝設計
儀表選型是儀表應用中非常重用的工作,儀表選型的正確與否將直接影響到儀表是否能夠正常運行.因此用戶和設計單位在選用本公司產品時,請仔細閱讀本節資料,認真核對流體的工藝參數并隨時可與我公司的銷售或技術支持部門聯系,以確保選型正確。
一.適用流量范圍和儀表口徑的確定
儀表口徑的選擇,根據流量范圍來確定。不同口徑渦街流量儀表的測量范圍是不一樣的。即使同一口徑流量表,用于不同介質時,它的測量范圍也是不一樣的。實際可測的流量范圍需要通過計算確定。
(一)參比條件下空氣及水的流量范圍,見表(二),參比條件如下:
1.氣體:常溫常壓空氣,t=20℃,P=0.1MPa(絕壓),ρ=1.205 kg/m3,υ=15×10-6 m2/s。
2.液體:常溫水,t=20℃,ρ=998.2kg/m3,υ=1.006×10-6m2/s。
(二)確定流量范圍和儀表口徑的基本步驟:
1. 明確以下工作參數。
(1)被測介質的名稱、組份
(2)工作狀態的最小、常用、最大流量
(3)介質的最低、常用、最高壓力和溫度
(4)工作狀態下介質的粘度
?
2. 渦街流量儀表測量的是介質的工作狀態體積流量,因此應先根據工藝參數求出介質的工作狀態體積流量,相關公式如下:
(1)已知氣體標準狀態體積流量,可通過以下公式求出工況體積流量
?公式(3)
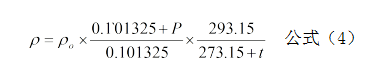
?(2)已知氣體標準狀態密度ρ,可通過以下公式求出工況密度
?
?
(3)已知質量流量Qm換算為體積流量Qv
?
式中:
Qv: 介質在工況狀態下的體積流量(m3/h)
? ?(Qv=3600f/K K:儀表系數 )
Qo: 介質在標準狀態下的體積流量(Nm3/h)
Qm: 質量流量 (t/h)
ρ: 介質在工況狀態下的密度(kg/m3)
ρo:介質在標準狀態下的密度(kg/m3),常用氣體介質的標準狀態密度,見表(三)
P: 工況狀態表壓(MPa)
t: 工況狀態溫度(℃)
?
3.儀表下限流量的確定。渦街流量儀表的上限適用流量一般可不計算,渦街流量儀表口徑的選擇主要是對流量下限的計算。下限流量的計算應該滿足兩個條件:最小雷諾數不應低于界限雷諾數(Re=2×104);對于應力式渦街流量儀表在下限流量時產生的旋渦強度應大于傳感器旋渦強度的允許值(旋渦強度與升力ρv2 成比例關系)。這些條件可表示如下:
由密度決定的工況可測下限流量:

由運動粘度決定的線性下限流量:
?公式(7)
?
式中:
Qρ:滿足旋渦強度要求的最小體積流量(m3/h)
ρ0:參比條件下介質的密度?
Qυ:滿足最小雷諾數要求的最小線性體積流量(m3/h)
ρ:被測介質工況密度(kg/m3)
Q0: 參比條件下儀表的最小體積流量
(m3/h)
υ:工作狀態下介質的運動粘度(m2/s)
υo:參比條件下介質的運動粘度(m2/s)
通過公式(6)、(7)計算出Qρ和Qν。比較Qρ和Qν,確定流量儀表可測下限流量和線性下限流量:
?
??Qυ≥Qρ:可測流量范圍為Qρ~Qmax , 線性流量范圍為Qυ~Qmax
Qυ<Qρ:可測流量范圍和線性流量范圍為
Qρ~Qmax
Qmax:渦街流量儀表的上限體積流量(m3/h)
?
4.儀表上限流量以表(二)中的上限流量為準.氣體的上限流速應該小于70m/s,液體的上限流速應該小于7m/s
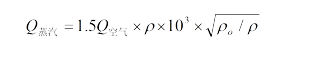
5.當用戶測量的介質為蒸汽時,常采用的計量單位是質量流量,即:t/h或Kg/h。由于蒸汽(過熱蒸汽和飽和蒸汽)在不同溫度和壓力下的密度是不同的,因此蒸汽流量范圍的確定可由公式(8)進行計算得出
??
?公式(8)
式中:
ρ: 蒸汽的密度(kg/m3)
ρ0:1.205kg/m3
Q蒸汽 :蒸汽質量流量(t/h)
?
6.計算壓力損失,檢測壓力損失對工藝管線是否有影響,公式(單位:Pa):
Δp= CdρV2/2 公式(9)
式中:
ρ:工況介質密度(kg/m3)
V:平均流速(m/s)
?
7.被測介質為液體時,為防止氣化和氣蝕,應使管道壓力符合以下要求:
p≥2.7Δp+1.3p0 公式(10)
式中:
Δp: 壓力損失(Pa)
p0:工作溫度下液體的飽和蒸汽壓(Pa絕壓)
Po:流體的蒸汽壓力 (Pa絕壓)
?
8.渦街流量計不適合測量高粘度液體。當計算出的可測流量下限不滿足設計工藝要求時,應該考慮選用其它類型流量計。
?
9.通過計算如果有兩種口徑都可滿足要求,為了提高測量效果、降低造價,應選用口徑較小的表。應該注意的是,盡可能使常用量處在流量范圍上限的1/2~2/3
? Δp:壓力損失(Pa) Cd:壓力損失系數
?
?
?選型舉例:
?
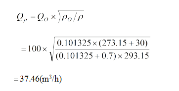
例一:已知氣體壓力和溫度及標況下的流量時
某壓縮空氣,標況流量范圍為QN=1200-12000Nm3/h,壓力P=0.7Mpa(表壓),溫度t=30℃。試確定流量計口徑。
步驟一:計算壓縮空氣的工況體積流量
由公式(3):
工況使用下限體積流量為:
Qvmin=QN×0.101325×(273.15+t)/293.15/(P +0.1)
? =1200×0.101325×(273.15+30)/293.15/(0.7 +0.1)
? =157(m3/h)
工況使用流量上限為: Qvmax=1570(m3/h)
步驟二:根據使用工況流量范圍157-1570m3/h,查表(二),滿足下限流量條件的流量計為DN80 、DN100和DN125,考慮到上限流量1270m3/h及使用效果和經濟成本,初選DN100, DN100流量計的工況流量范圍是100-1700m3/h,接近使用流量范圍,初選DN100流量計,但應具體核算DN100流量計在該工況條件下的可測下限流量。核算DN100流量計在該工況條件下的可測下限流量:
? 由公式(4)及公式(6):

?
即,流量計在該工況條件下的可測下限流量是37.46m3/h,遠小于要求的工況下限流量157m3/h,確定選用DN100流量計。
?
?
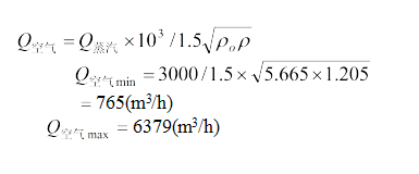
例二:已知蒸汽壓力和溫度及工況流量時
測量介質為過熱蒸汽,蒸汽溫度為320℃,壓力為1.5MPa(絕壓),流量范圍為3t/h~25t/h, 試 確定流量計口徑。
步驟一:計算蒸汽的等效空氣參比條件下的體積流量范圍,經查附表(二),該狀態下蒸汽的密度為:5.665Kg/m3,由公式(8) :
?

步驟二:根據等效參比流量范圍765-6379m3/h,查表(二),比較適合該流量范圍為DN200口徑。
?

?
儀表的安裝設計
?
? 儀表的正確安裝是保障儀表正常運行的重要環節,若安裝不當,輕則影響儀表的使用精度,重則會影響儀表的使用壽命,甚至會損壞儀表。
(一) 安裝環境要求:
1. 盡可能避開強電設備、高頻設備、強開關電源設備。儀表的供電電源盡可能與這些設備分離。
2. 避開高溫熱源和輻射源的直接影響。若必須安裝,須有隔熱通風措施。
3. 避開高濕環境和強腐蝕氣體環境。若必須安裝,須有通風措施。
4. 渦街流量儀表應盡量避免安裝在振動較強的管道上。若必須安裝,須在其上下游2D處加設管道緊固裝置,并加防振墊,加強抗振效果。
5. 儀表最好安裝在室內,安裝在室外應注意防水,特別注意在電氣接口處應將電纜線彎成U形,避免水順著電纜線進入放大器殼內。
6. 儀表安裝點周圍應該留有較充裕的空間,以便安裝接線和定期維護。
(二) 儀表管道安裝要求:
1. 渦街流量儀表對安裝點的上下游直管段有一定要求,否則會影響介質在管道中的流場,影響儀表的測量精度。儀表的上下游直管段長度要求見圖(三)
?

注:調節閥盡可能不安裝在渦街流量儀表的上游,而應安裝在渦街流量儀表的下游10D處。
1. 上、下游配管內徑應相同。如有差異,則配管內徑Dp與渦街儀表表體內徑Db,應滿足以下關系
0.98Db≤Dp≤1.05Db
? 上、下游配管應與流量儀表表體內徑同心,它們之間的不同軸度應小于0.05Db
2. 儀表與法蘭之間的密封墊,在安裝時不能凸入管內,其內徑應比表體內徑大1-2mm
3. 測壓孔和測溫孔的安裝設計。被測管道需要安裝溫度和壓力變送器時,測壓孔應設置在下游3-5D處,測溫孔應設置在下游6-8D處,見圖(七)。D為儀表工稱口徑,單位:mm
4. 儀表在在管道上可以水平、垂直或傾斜安裝。
5. 測量氣體時,在垂直管道安裝儀表,氣體流向不限。但若管道內含少量液體,為了防止液體進入儀表測量管,氣流應自下而上流動,如圖(四)a所示
6. 測量液體時,為了保證管內充滿液體,所以在垂直或傾斜管道安裝儀表時,應該保證液體流動方向從下而上。若管道內含少量氣體,為了防止氣體進入儀表測量管,儀表應安裝在管線的較低處
如圖(四)b所示

?
8. 測量高溫、低溫介質時,應注意保溫措施。轉換器內部(表頭殼體內)高溫一般不應超過70℃;低溫易使轉換器內部出現凝露,降低印制電路板的絕緣阻抗,影響儀表正常工作。
?
?
?渦街流量計同系列產品實拍:



? ? ? ? ? ? ? ? ? ? ? ? ? ? ? ? ? ? ? ? ? ? ? ? ? ? ? ? ? ? ? ? ? ? ? ? ? ? (法蘭型)

? ? ? ? ? ? ? ? ? ? ? ? ? ? ? ? ? ? ? ? ? ? ? ? ? ? ? ? ? ? ? ? ? ? ? ? ? ? ? ? (衛生型)

? ? ? ? ? ? ? ? ? ? ? ? ? ? ? ? ? ? ? ? ? ? ? ? ? ? ? ? ? ? ? ? ? ? ? ? ? ? ? ? ? ? ? ? (螺紋連接)

? ? ? ? ? ? ? ? ? ? ? ? ? ? ? ? ? ? ? ? ? ? ? ? ? ? ? ? ? ? ? ? ? ? ? ? ? ? ? ? ?(高溫型)

? ? ? ? ? ? ? ? ? ? ? ? ? ? ? ? ? ? ? ? ? ? ? ? ? ? ? ? ? ? ? ? ? ? ? ?(在線穩壓補償型)

? ? ? ? ? ? ? ? ? ? ? ? ? ? ? ? ? ? ? ? ? ? ? ? ? ? ? ? ? ? ? ? ? ? ? ? ? ? ? ? ? (不同口徑)

? ? ? ? ? ? ? ? ? ? ? ? ? ? ? ? ? ? ? ? ? ? ? ? ? ? ? ? ? ? ? ? ? ? ? ? ? ? ? ? ? (防腐型)

? ? ? ? ? ? ? ? ? ? ? ? ? ? ? ? ? ? ? ? ? ? ? ? ? ? ? ? ? ? ? ? ? ? ? ? ? ? (插入式)
?
?
售后與質保 ??
?
多欽儀表(上海)有限公司供應的所有產品:
所有產品質保2年;
免費提供電話咨詢、指導安裝調試等服務;
協商上門指導安裝、調試等事宜,只收取合理的差旅費用;
量大可以免費上門指導安裝、調試;
服務宗旨:不管產品使用多長時間,只要您找到我們,我們都會為您解決所有問題,直到滿意為止。相信我們從事流量計行業10多年的實踐經驗能為你帶來滿意的服務。
?
?